1508080000 - Elegant Storage Coffee Table, 120cm Oak Wood Design
1508080000 - Elegant Storage Coffee Table, 120cm Oak Wood Design
SKU: SKU: 1508080000 Download PDF
- 1508080000 - Elegant Storage Coffee Table, 120cm Oak Wood Design
- 1508080000 - Elegant Storage Coffee Table, 120cm Oak Wood Design
- 2489840000 - 1-Channel IP20 CANopen Remote I/O Module, 76mm Depth
- 1335050000 - IP20 Remote I/O Module with SIL Safety Features
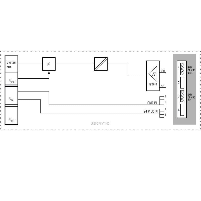
- 2826800000 - IP20 Remote I/O Module, 1-Channel Communication, 120x76x11.5mm
- 2799510000 - UR20 Fieldbus Coupler, IP20, Ethernet, 76mm Depth
- 2705630000 - 2-Channel Analog Output Module for IP20 Environments
- 2705620000 - 2-Channel Remote I/O Module for Analog Signals, 16 Bit
- 2697910000 - IP20 Remote I/O Module with PWM and Dual Channels
- 2680260000 - IP20 CC-Link IE TSN Remote I/O Coupler, 76mm Deep
- 2661310000 - IP20 Ethernet Fieldbus Coupler, IEC 61162-450, 64 Module Support
- 2659700000 - IP20 Modbus/TCP Fieldbus Coupler with Dual RJ45 Connectors
- 2659690000 - ROHS Compliant Ethernet I/O Coupler for IP20 Environments
- 2659680000 - IP20 PROFINET Fieldbus Coupler for Remote I/O Applications
- 2625010000 - Compact IP20 Fieldbus Coupler for CC-Link Applications
- 2617520000 - Compact 4-Channel HART Remote I/O Module for Analog Signals
- 2614380000 - IP20 Remote I/O Coupler, 76mm Depth, PROFIBUS DP-V1 Compatible
- 2585650000 - Eco-Friendly Replacement Part, 21.05g, RoHS Compliant (Pack of 5)
- 2573750000 - RoHS Compliant Replacement Part, 5 Units, Carbon Footprint 0.780 kg CO2 (Pack of 5)
- 2566970000 - IP20 2-Channel Remote I/O Module for Analog Signals
- 2566960000 - UR20 Multifunctional 16-Channel Remote I/O Module for Industrial Use
- 2566380000 - IP20 Remote I/O Coupler, 76mm Depth, Ethernet & PROFINET Support
- 2566100000 - Compact IP20 Remote I/O Module with 2-Channel Analog Output
- 2566090000 - Compact 2-Channel Analog Remote I/O Module, 16 Bit
- 2555940000 - IP20 Remote I/O Module for RTD Sensors, 76mm Depth
- 2544660000 - 4-Channel Remote I/O Module for Current/Voltage Inputs, IP20
- 2489830000 - Compact IP20 Remote I/O Module for Digital Signals
- 2485280000 - UR20-PK Replacement Part, RoHS Compliant, Versatile Use (Pack of 5)
- 2476450000 - IP20 Ethernet Modbus/TCP Remote I/O Coupler, UL Certified
- 2464600000 - Safety Remote I/O Module with 8 Digital Channels, 76mm Depth
- 2464590000 - 8-Channel Remote I/O Module for Safety Applications
- 2464580000 - 4-Channel Remote I/O Module for Safety Digital Operations
- 2464570000 - IP20 Remote I/O Module with 4 Digital Inputs/Outputs
- 2457250000 - UR20-4DO-ISO-4A 4-Channel Remote I/O Module, 76mm Deep
- 2457240000 - IP20 8-Channel Digital Input Remote I/O Module
- 2456540000 - IP20 Remote I/O Module for RTD Temperature Sensors
- 2456530000 - 8-Channel Remote I/O Module for Digital Signals, -20°C to 60°C
- 2453880000 - IP20 Rated 4-Channel Analog I/O Module for Current/Voltage
- 2453870000 - 4-Channel Analog Output Module, 76mm Deep for Remote I/O
- 2009360000 - Compact 4-Channel Remote I/O Module, IP20 Rating, 76mm Depth
- 2007430000 - Remote I/O Module for IP20/IP67 with PUSH IN Connections
- 2007420000 - 6-Channel Remote I/O Module for Power Measurement, IP20
- 2001670000 - Compact IP20 Remote I/O Module with 4 Analog Inputs, 16-Bit Resolution
- 2000520000 - RoHS-Compliant Replacement Part, Pack of 5 Items (Pack of 5)
- 1993880000 - IP20 4-Channel 16-Bit Remote I/O Module for Analog Signals
- 1990070000 - IP20 Remote I/O Module, Dual Analog Inputs, 76mm Deep
- 1984770000 - RoHS Compliant Replacement Part with Low Carbon Footprint (Pack of 5)
- 1559870000 - Replacement Part with RoHS Compliance and Low Carbon Footprint (Pack of 5)
- UR20-PK-1315420000-SP - Pack of 5 Eco-Friendly Replacement Parts, 27.52g Each (Pack of 5)
- 1559840000 - ROHS Compliant Replacement Parts, Pack of 5, 28g (Pack of 5)
- 1559820000 - Compliant Replacement Part (Pack of 5) - RoHS Approved (Pack of 5)
- 1559800000 - Eco-Friendly Replacement Part Compliant with RoHS Standards (Pack of 5)
- UR20-PK Replacement Part - 28g, RoHS Compliant, SKU 1559790000 (Pack of 5)
- UR20-PK-1315370000-SP - Eco-Friendly Replacement Part, SKU 1559780000 (Pack of 5)
- 1559770000 - RoHS Compliant Replacement Part for UR20-PK Model (Pack of 5)
- 1559750000 - RoHS Compliant Replacement Part UR20-PK-1315720000-SP (Pack of 5)
- UR20-PK-1315650000-SP - Eco-Friendly Replacement Component, Carbon Footprint 0.068 kg CO2 (Pack of 5)
- 1559720000 - Compliant Replacement Part, RoHS, 9g Weight (Pack of 5)
- 1550550000 - IP20 Remote I/O Coupler, Ethernet & EtherNet/IP Connectivity
- 1550070000 - 4-Channel Digital I/O Module for Automation, UR20-4DI-2W-230V-AC
- 1531830000 - 9g Replacement Part, RoHS Compliant, Eco-Friendly. (Pack of 5)
- 1531810000 - RoHS Compliant Replacement Part with Low Carbon Footprint (Pack of 5)
- 1525820000 - Versatile RoHS Compliant Pressing Tool for Various Applications
- 1518880000 - RoHS Compliant Replacement Part for Connector Use (Pack of 5)
- 1518870000 - Pack of 5 ROHS-Compliant Replacement Parts with Low Carbon Footprint (Pack of 5)
- 1518840000 - RoHS Compliant Replacement Part with Low Carbon Footprint (Pack of 5)
- 1518830000 - RoHS Compliant Replacement Part for Traceable Components (Pack of 5)
- UR20-PK-1506910000-SP - ROHS Compliant Replacement Part SKU 1518820000 (Pack of 5)
- 1518800000 - RoHS Compliant Replacement Part Weighing 8.24g (Pack of 5)
- 1509830000 - Compact 8-Channel Digital Output I/O Module, IP20
- 1508090000 - IP20 Single-Channel Remote I/O Module with Push-In Connection
- 1506920000 - 4-Channel IP20 Remote I/O Module for Analog Signals
- 1506910000 - 4-Channel Analog Remote I/O Module, IP20, 16-Bit
- UR20-EM-1315180000-SP - Lightweight 28g Replacement Part, SKU 1490220000
- 1484440000 - Eco-Friendly Replacement Part with RoHS Compliance (Pack of 5)
- UR20-PK-1460150000-SP - ROHS Compliant Replacement Part, SKU 1484430000, 5 Pack (Pack of 5)
- UR20-PK-1484130000 - Elegant 120cm x 60cm Coffee Table with Storage (Pack of 5)
- UR20-PK-1484120000 - 120cm Wooden Coffee Table with Lower Shelf (Pack of 5)
- UR20-PK-1460140000-SP - RoHS Compliant Replacement Part, SKU 1484110000 (Pack of 5)
- UR20-PK-1335040000-SP - RoHS Compliant Replacement Part - SKU: 1484100000 (Pack of 5)
- UR20-PK-1484090000 - RoHS Compliant Replacement Part with Minimal Carbon Footprint (Pack of 5)
- UR20 Replacement Part - ROHS Compliant, SKU 1484080000 (Pack of 5)
- 1484070000 - 27.438g RoHS Compliant Replacement Part (Pack of 5)
- 1484050000 - RoHS Compliant Replacement Part, Weighs 27.5g (Pack of 5)
- 1484040000 - RoHS Compliant Replacement Part, Sold in Sets of 5 (Pack of 5)
- UR20-PK-1394390000-SP - Eco-Friendly Replacement Part, SKU 1484030000, RoHS Compliant (Pack of 5)
- UR20 Replacement Part - ROHS Compliant, SKU 1484020000, 0.780 kg CO2 (Pack of 5)
- 1484010000 - RoHS Compliant Replacement Part, 20.85g, Eco-Friendly (Pack of 5)
- UR20-PK-1315540000-SP - Eco-Friendly Replacement Part, SKU 1484000000 (Pack of 5)
- UR20-PK-1315250000-SP - 1483990000 Elegant Wooden Coffee Table with Spacious Shelf (Pack of 5)
- UR20-PK-1483980000 - ROHS Compliant Replacement Part, 27.6g Weight (Pack of 5)
- UR20-PK-1483970000 - 120cm Stylish Wooden Coffee Table with Storage Shelf (Pack of 5)
- UR20-PK-1315220000-SP - Eco-Friendly Replacement Part, SKU 1483960000 (Pack of 5)
- UR20-PK-1315670000-SP - RoHS Compliant Replacement Part, 16.55g (Pack of 5)
- SKU 1483940000 - RoHS Compliant Replacement Part in Pack of 5 Units (Pack of 5)
- 1469340000 - RoHS Compliant Plug, Lightweight 2.328g Connection Tool (Pack of 8)
- 1460150000 - IP20 4-Channel Digital Input Module for Remote I/O Systems
- 1460140000 - IP20 Dual Channel Digital Input Module, 76mm Depth
- UR20-EM - RoHS-Compliant Replacement Part SKU 1434230000
- 1411430000 - RoHS Compliant Plug-In Connector, Environmentally Friendly Design (Pack of 5)
- 1394420000 - IP20 4-Channel Digital Output Remote I/O Module
- 1394400000 - Compact 8-Channel Digital Remote I/O Module, 76mm Depth
- 1394390000 - UR20-4AI-UI-12 Remote I/O Module, 4 Analog Channels, IP20
- 1350970000 - Flange-Mounted Component with RoHS Compliance (Pack of 5)
- 1350950000 - Flange-Mounted Housing Unit for Replacement Applications (Pack of 5)
- 1350930000 - Flange-Mounted UR20-BM-SP Housing, 58mm Depth, RoHS Compliant (Pack of 5)
- 1347500000 - RoHS Compliant Replacement Part, 28g, Environmental Focus
- UR20-EM - 1347480000 Stylish Storage Coffee Table, 120cm x 60cm x 45cm
- 1347470000 - RoHS Compliant Replacement Part for Environmental Safety Standards
- UR20-EM-1347420000 - Lightweight RoHS Compliant Replacement Part, 28g
- 1347380000 - 28g RoHS Compliant Replacement Part for UR20-EM Model
- 1347330000 - RoHS Compliant Replacement Part for Electronic Devices
- 1347270000 - RoHS Compliant Replacement Part, Weighs 39g
- 1347250000 - Stylish Wooden Coffee Table, 120x60x45cm with Storage Shelf
- 1347200000 - RoHS Compliant Replacement Part with REACH SVHC Lead Designation
- 1347190000 - 28g RoHS Compliant Replacement Component
- 1347130000 - RoHS Compliant Replacement Part Weighing 28g
- 1347120000 - ROHS Compliant Replacement Part, 28g, SVHC Lead Certified
- 1346920000 - RoHS Compliant Replacement Part with Lead for UR20-EM Series
- 1346740000 - RoHS Compliant Replacement Part for UR20-EM-1315270000-SP
- 1346730000 - RoHS Compliant Replacement Part with Environmental Approval
- UR20-EM Replacement Part, 28g - SKU 1346720000, RoHS Compliant
- 1346710000 - UR20-EM Replacement Part, RoHS Compliant and REACH SVHC Included
- Replacement Part SKU 1346690000 - RoHS Compliant with Lead
- 1346680000 - ROHS Compliant Replacement Part, 28.4g, Single Item
- 1346640000 - RoHS Compliant 28g Replacement Part for Environmental Standards
- 1346610000 - UR20-EBK-ACC End Bracket, 51.56g, RoHS Compliant (Pack of 5)
- UR20-PK-1346550000 - RoHS Compliant Plug-In Connector, 0.512 kg CO2 Footprint (Pack of 5)
- UR20-PK-1315590000-SP - RoHS Compliant Product, 20.9g, Eco-Friendly (Pack of 5)
- 1346520000 - Compliant Replacement Part for UR20-PK-1315570000-SP (Pack of 5)
- UR20-PK-1346510000 - Compliant Connector Replacement Part with Low Carbon Footprint (Pack of 5)
- 1346500000 - ROHS Compliant Plug-in Connector, 32.2g, ETIM Certified (Pack of 5)
- 1346490000 - RoHS Compliant Plug-In Connector Replacement Component (Pack of 5)
- 1346470000 - Eco-Friendly Replacement Plug-in Connector (Pack of 5)
- 1346460000 - RoHS Compliant Plug-In Connector with Low Carbon Footprint (Pack of 5)
- 1346450000 - RoHS Compliant Replacement Part with Low Carbon Footprint (Pack of 5)
- 1346440000 - RoHS Approved Plug-In Connector, Pack of 5 (Pack of 5)
- 1346430000 - RoHS Compliant Plug-in Connector for Various Applications (Pack of 5)
- 1346410000 - RoHS Compliant Replacement Part, 27.43g, Eco-Friendly (Pack of 5)
- UR20-PK-1346400000-SP - RoHS Compliant Plug-In Connector Replacement Part (Pack of 5)
- 1339920000 - RoHS-Compliant Product, 20 Units, Weighs 2.475g (Pack of 20)
- 1335040000 - Compact SIL Remote I/O Module with IP20 Certification
- 1335030000 - Compact IP20 Remote I/O Module with SIL Power Supply
- 1334940000 - Remote I/O Coupler for Ethernet & POWERLINK, IP20 Compatible
- 1334920000 - Remote I/O Fieldbus Coupler, IP20, Ethernet, RoHS Compliant
- 1334910000 - High-Speed 100 Mbit/s EtherCAT Coupler with 2-Port Switch
- 1334900000 - DeviceNet Remote I/O Coupler, IP20, Temp Range -40 to +60 °C
- 1334890000 - IP20 Remote I/O Coupler, 76mm x 120mm, CANopen Compatible
- 1334810000 - IP20 Remote I/O Module for Various Applications
- 1334800000 - IP20 Remote I/O Module, 76mm Depth, 120mm Height
- 1334790000 - Compact IP20 Remote I/O Module for Diverse Applications
- 1334780000 - 16-Pole Potential Distribution Module for 24V DC Systems
- 1334770000 - UR20-16AUX-I IP20 Remote I/O Module, 128mm Height
- 1334740000 - Compact 24VDC Power Supply Unit for Remote I/O Modules
- 1334710000 - UR20-PF-I Remote I/O Module, 24VDC Power Supply, IP20
- 1315750000 - IP20 Remote I/O Module with 1 Channel and Multi-Protocol Support
- 1315770000 - IP20 Remote I/O Reserve Module for Industrial Use
- 1315740000 - IP20 4-Channel Remote I/O Module with PUSH IN Connectors
- 1315730000 - 4-Channel IP20 Analog Output Module for Current/Voltage Signals
- 1315720000 - 8-Channel Analog I/O Module, -40°C to 85°C Operating Range
- 1315710000 - IP20 Remote I/O Module for Thermocouples, 0.2% Accuracy
- 1315700000 - IP20 RTD Remote I/O Module, 4 Inputs, 76mm Deep
- 1315690000 - 4-Channel IP20 Analog I/O Module, 16 Bit Resolution
- 1315680000 - 4-Channel Analog Remote I/O Module, IP20 Rated
- 1315670000 - Compact 8-Channel Analog I/O Module for PLCs, 120mm Height
- 1315650000 - IP20 Remote I/O Module with 8 Analog Input Channels
- 1315620000 - IP20 4-Channel 16-Bit Analog Remote I/O Module for Current/Voltage
- 1315610000 - IP20 Remote I/O Module, 2A PWM, Digital Signal Functionality
- 1315600000 - Compact Remote I/O Module for Digital Signals, 0.5A
- 1315590000 - IP20 Dual Channel Remote I/O Module with PUSH IN Connections
- 1315580000 - IP20 Remote I/O Module for Digital Input, Single Channel
- 1315570000 - Single Channel Remote I/O Module for Digital Input
- 1315550000 - IP20 Digital I/O Module, 76mm Depth, Relay Outputs
- 1315540000 - IP20 Remote I/O Module with 4 Relay Outputs, 255V AC
- 1315450000 - 16 Output Remote I/O Module, IP20 Rated for PLCs
- 1315440000 - 16-Channel IP20 Remote I/O Module for Digital Outputs
- 1315430000 - 8-Channel IP20 Remote I/O Module for Digital Outputs
- UR20-4DO-N-2A - 4-Channel IP20 Remote I/O Module, 2A Output, Compact Design
- 1315410000 - IP20 4-Channel Remote I/O Module for Digital Signals
- 1315400000 - 16-Channel Remote I/O Module for Digital PLC Inputs
- 1315390000 - 16-Channel Digital Input Module for Remote I/O, UL Certified
- 1315370000 - UR20 Digital Input Module, 8-Channel, -20°C to 60°C Operating Temp
- 1315350000 - IP20 4-Channel Digital Input Module for Remote I/O Applications
- 1315270000 - Compact 16-Channel Digital Output Module for PLC Integration
- 1315250000 - IP20 Remote I/O Module with 16 Digital Output Channels
- 1315240000 - 8-Channel IP20 Digital Output Remote I/O Module
- 1315230000 - 4-Channel Remote I/O Module, 2A Output, Compact Design
- 1315220000 - Compact IP20 4-Channel Remote I/O Module for Digital Signals
- 1315210000 - IP20 Remote I/O Module with 16 Digital Inputs
- 1315200000 - 16-Channel IP20 Remote I/O Module for Digital Signals
- 1315190000 - 8-Channel IP20 Remote I/O Module for Digital Signal Inputs
- 1315180000 - Compact 8-Channel Digital I/O Module, RoHS Compliant
- 1315170000 - 4-Channel Digital Input Module, IP20, Diagnostic Features
Couldn't load pickup availability

Description:
Original Description:
This stylish cotton tote bag features a spacious interior measuring 15 x 16 inches and is perfect for carrying groceries, books, or everyday essentials Its sturdy handle makes it easy to carry, and the vibrant red color adds a pop of personality Eco-friendly and reusable, this tote is a great alternative to plastic bags
Expected Output:
Introducing a chic cotton tote bag, designed with a generous interior space of 15 x 16 inches, perfect for transporting groceries, books, or daily necessities.
The durable handle allows for comfortable carrying, while the eye-catching red hue brings a vibrant touch Made with eco-consciousness in mind, this reusable tote bag serves as an excellent substitute for plastic bags.